
相关适应症及优势
盐酸左沙丁胺醇雾化吸入溶液用于治疗或预防可逆性气道阻塞性疾病引起的支气管痉挛。沙丁胺醇为短效β2受体激动剂,起效迅速,是目前临床上治疗哮喘急性发作应用最广泛的药物。
沙丁胺醇为消旋体,由等量的左旋体和右旋体组成,其中只有左旋体产生舒张支气管平滑肌的作用;右旋体无此作用,但可与β受体结合产生头痛、头晕、心悸、手指颤抖等副作用。左沙丁胺醇具有更良好的安全性,对老人和儿童用药更有优势。
国内外申报概况
我国当前呼吸疾病领域哮喘、慢性阻塞性肺病等疾病发病率持续增高,患者人群高达总人口的十分之一,但由于患者认知度普遍不足,疾病诊断率以及规范治疗率严重偏低。目前雾化吸入治疗是呼吸系统疾病患者常用的给药方式。据统计,中国2018年雾化吸入类药物的市场中,91%由外资药企所占据。由于雾化吸入制剂领域研发门槛高,几乎没有更好的国产替代品种。
健康元刚刚获批的盐酸左沙丁胺醇雾化吸入溶液(丽舒同)有望打破雾化吸入类药物市场被外资药企高度垄断的僵局,也给国内医生在呼吸疾病用药领域提供了更多的选择。
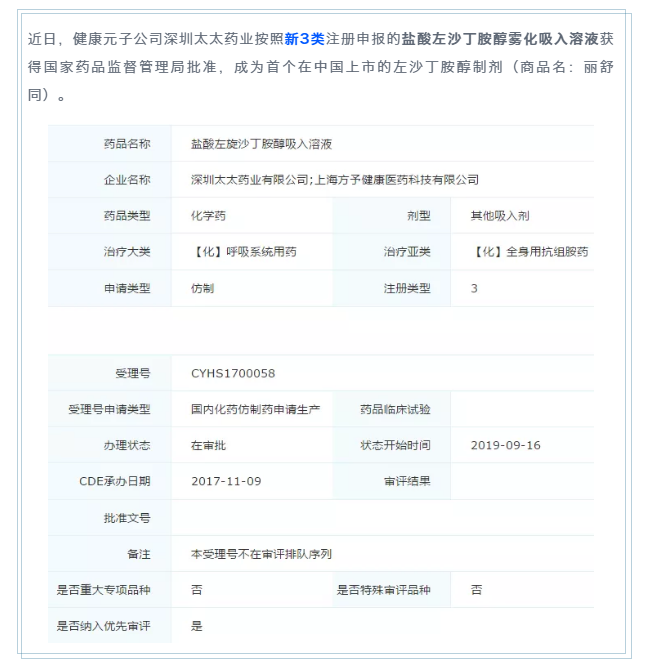
值得注意的是,2018年6月6日,国家药监局药品评审中心纳入优先评审程序药品注册申请公示(第二十九批)名单中包括3个儿童药,健康元研发的盐酸左沙丁胺醇雾化吸入溶液就位列其中。自纳入优先评审程序注册申请,国家药监局仅用了一年零三个月的时间就批准丽舒同上市,可见该药品市场需求极为紧迫,产品竞争力十足!
盐酸左沙丁胺醇雾化吸入溶液原研品种为Sepracor公司(后更名为“Sunovion”)的Xopenex,该药品于1999年4月在美国上市,用于预防和治疗哮喘及COPD(慢性阻塞性肺疾病)。目前国外已有多家药企进行仿制并上市销售;而国内只有健康元取得该品种注册批件,Ritedose以进口仿制药5.2类申请临床,于今年7月17日获批。
市场情况分析
在国际市场,沙丁胺醇吸入用雾化溶液全球销售稳健增长,2018年销售额约3.72亿美元,销售量超23亿毫升。但国外雾化整体市场不大,主要以气雾剂、粉雾剂等为主,再加上之后由于仿制药上市导致价格下滑,市场推广力不足,规模逐渐萎缩,目前海外整体销售额1亿美元左右。
在国内【重点省市公立医院样本】,沙丁胺醇2018年销售数据为2.3亿元人民币,2019年第一季度为6852万元人民币。其中,气雾剂、喷雾剂与粉雾剂市场占比较大,为53.24%;注射剂为46.1%,剩下不足1%的份额为片剂(0.51%)和胶囊剂(0.15%)。
沙丁胺醇在国内销售额稳中带升,气雾剂、喷雾剂与粉雾剂占比大,预计未来2-3年,健康元的盐酸左沙丁胺醇雾化吸入溶液国内市场暂无竞品上市,竞争格局良好。
丽舒同®加速吸入制剂国产替代
2018年4月3日,国务院办公厅印发《关于改革完善仿制药供应保障及使用政策的意见》(以下简称《意见》),《意见》重点提出了关于仿制药的三个重要方向:一是促进仿制药研发,重点解决高质量仿制药紧缺问题;二是突出问题导向,提升仿制药质量疗效;三是完善支持政策,推动高质量仿制药尽快进入临床使用。
此次,健康元的丽舒同®以新3类注册获批上市,也成为了首个在中国上市的左沙丁胺醇,意味着国内药企已逐渐具备了仿制高端吸入制剂品种的能力,进口企业的垄断地位将被打破,并快速实现进口药品的替代。
丽舒同®相较于普通的沙丁胺醇,具有副作用小,疗效好,剂量小等特点。首先,丽舒同®去除了与β1受体选择性更高,并且能够产生副作用的右旋体;仅含有与β2受体选择性更高的左旋活性成分,副作用发生率更低;其次,对于FEV1的改善高于沙丁胺醇,促进症状改善,降低住院率;再次,0.63mg左沙丁胺醇疗效等同2.5mg沙丁胺醇。
对于此次盐酸左沙丁胺醇雾化吸入溶液的成功上市,将为国内仿制吸入制剂的制备提供了良好的典范,也为更多的哮喘和慢性阻塞性肺病的患者提供更好的诊疗方案。
