来自|CDE
拟纳入优先审评程序药品注册申请的公示
(第二十六批)
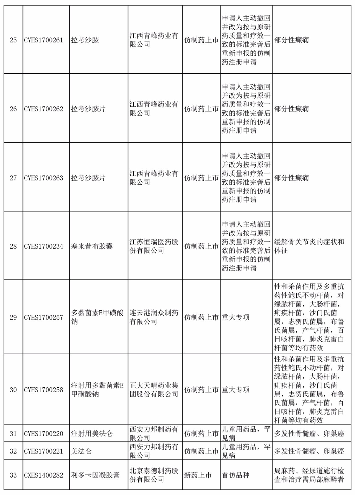
本批拟纳入优先审评的申报信息共39条;
从申请事项看,新药势头强劲,有19条是新药上市/临床;增加新适应症有4条;仿制药上市16条。
从申请理由看,儿童用药始终是国家的重点支持项,儿童用药占8条;
重大专项 8条,适应症分别有:2型糖尿病、变态性鼻炎、淋巴瘤、细菌感染;
首仿品种 5条;
主动撤回再按一致性评价标准申报 4条;
与现有治疗手段相比具有明显治疗优势 6条;
专利到期前1年的药品生产申请 3条;
同一条生产线生产美国已上市回国内申报 2条,奥氮平片的两家药企江苏豪森和常州华生注意了,很有可能被齐鲁“弯道超车”哦。
第二十六批拟纳入优先审评程序药品注册申请公示名单如下:





