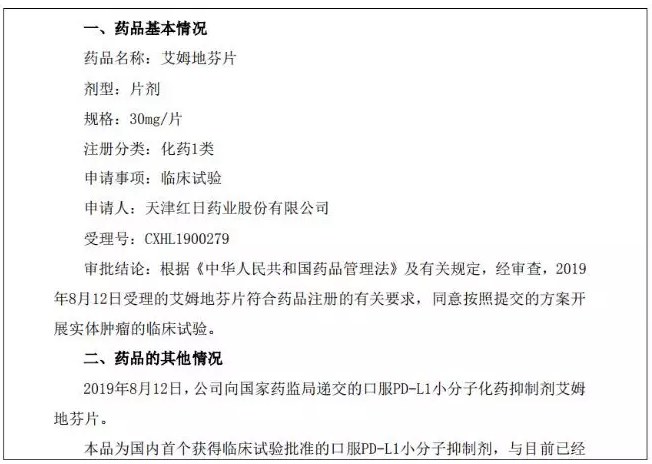
11月14日,红日药业公告宣布收到药监局的临床试验通知书,称其申报的创新药艾姆地芬片符合药物临床试验审评审批的有关要求,获准开展实体肿瘤的临床试验,并将于近期开展临床试验。
艾姆地芬片是红日药业开发的PD-L1抑制剂,也是国内首个获得临床试验批准的口服PD-L1小分子抑制剂。
红日药业公告称,艾姆地芬片与目前已经获得批准上市的同靶点注射用单抗药物相比,具有以下优势:
① 能够透过细胞膜进入细胞内。
②在某种程度上可进入脑组织,用于脑部肿瘤的治疗。
③可口服,患者顺应性强。
④在生产工艺 、剂型设计和给药方式等多种层面的研究也颇为成熟,成本低。
⑤可避免大分子药物能引起的不良反应。
目前全球已经有9款PD-1/PD-L1药物获批上市,均为大分子单抗药物。其中K药、O药、特瑞普利单抗、信迪利单抗、卡瑞利珠单抗已在中国上市,均为PD1单抗。
百济神州的PD1药物替雷利珠单抗获批在即,阿斯利康的I药也有望在年底获批。
