
安全性高、耐受度好、受众人群广
左乙拉西坦(Levetiracetam,LEV)为吡拉西坦衍生物,是一种新型抗癫痫药物,于1999年经美国FDA批准,最初用于成人部分性癫痫发作,2005年其口服片剂和溶液剂被批准用于4岁及以上儿童部分性癫痫发作的辅助治疗。
2007年在中国上市(商品名为开浦兰),作用机制独特,起效迅速,表现出良好的抗癫痫疗效和耐受性、安全性。其适应症也逐渐扩展到新诊断癫痫的单药治疗,有广阔的应用前景。
过亿大品种,抗癫痫药的三剑客之一
抗癫痫化药市场中,丙戊酸钠以34.14%的占比位居第一;左乙拉西坦在该类用药市场中以23.39%排名第二;奥卡西平紧随其后,占13.36%。这三款药物均拥有超10%的市场占比,实属抗癫痫中的三剑客。【国内重点省市公立医院TOP20格局】

左乙拉西坦片为一种常用的抗癫痫药物,原研厂家为优时比(UCB)。2018年重点城市公立医院销售3.55亿元人民币,片剂为主要剂型(占88%),优时比制药占96.6%的市场份额让后面的仿制药企望尘莫及。

多剂型惹众人争抢,一品规过评满3家
左乙拉西坦片是第一批带量采购申报前唯一过评的抗癫痫药。在今年10月初,华润(品规:0.5g)作为第2家企业通过一致性评价,到如今,信立泰成为该品种(另一品规:0.25g)的第3家过评企业,时隔仅一个月,两品规便陆续传来过评喜讯。可谓热门品种,谁也挡不住的热情!
在9月开展的联盟地区药品集采中,两家率先通过一致性评价的普洛康裕和京新药业中选,采购价格分别为2.4元/片和2.39元/片。信立泰的左乙拉西坦片通过一致性评价后,将成功拿下集采的入场券,未来的日子里,信立泰药业或将投身到该品种的激烈价格战中。
目前除上述制剂已通过/视同通过一致性评价外,过评的剂型还有注射液、口服溶液和缓释片等。包括:左乙拉西坦缓释片(信立泰),左乙拉西坦口服溶液(重庆圣华曦药业),左乙拉西坦注射用浓溶液(河北仁合益康药业)。

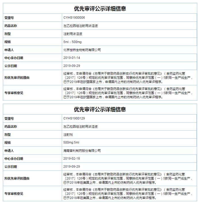
同时,普利制药的左乙拉西坦注射液已分别在德国、荷兰、美国和英国获批;北京世桥生物的该品种已于2019年在欧盟国家上市,两者均以相同的原由被CDE拟纳入优先审评程序,属国外已上市品种转国内申报的典型“弯道超车”方式。

小结
仿制药的价格一降再降,前景不似预期,而信立泰拥有左乙拉西坦片、左乙拉西坦缓释片两种剂型,均通过了一致性评价,这对其公司在抗癫痫药物市场的打开有着不可或缺的利好优势,同时也拓宽了企业的在研产品线。
一致性评价和联盟集采这对“组合拳”现在看起来并不像以前的优势十足,至少现在,产品是否过评、能否参与联盟集采也不像以往能引起大多仿制药企的关注……
但谁知道呢?毕竟未来的政策红利还是留给有准备的企业!
